利好!7月1日起,这些强制性产品认证检测费降了
时间:2020-04-15 21:25
阅读:1275
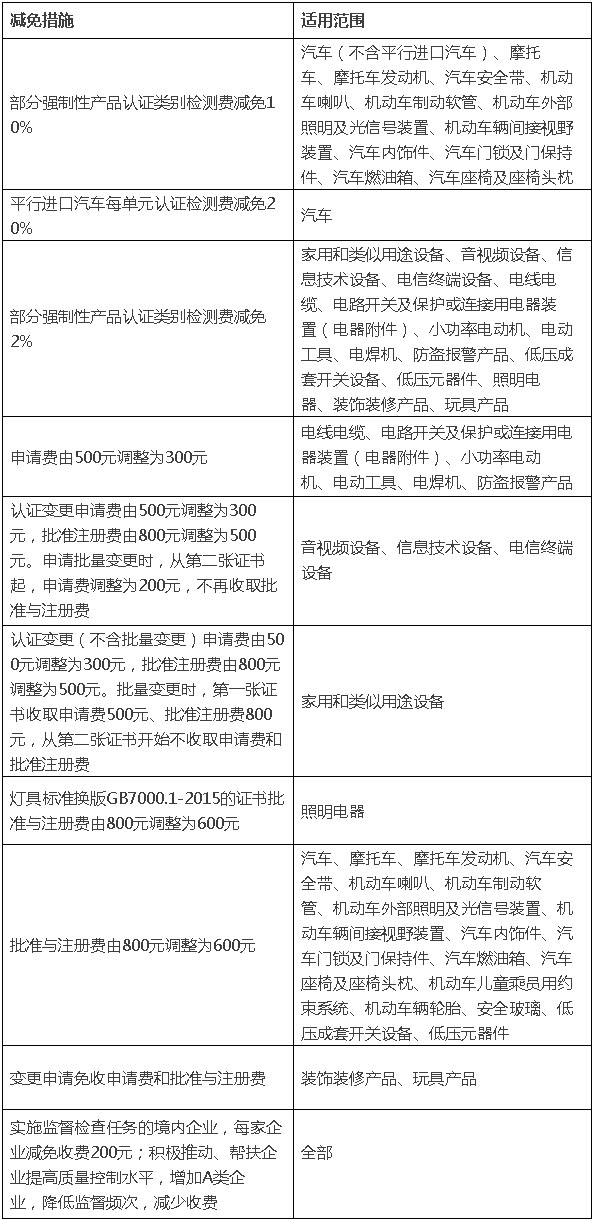
证客君消息:最新消息!这个月开始,企业强制性产品认证的费用将会有所降低,比例从2%-20%不定。除此之外,其他费用也有所降低,例如认证变更申请费、批准注册费等。其中装饰装修产品、玩具产品更是变更申请免收申请费和批准与注册费。各位企业的亲,意不意外,惊不惊喜?

此次调整对企业来说可谓是一大利好,收费下降幅度相当可观,具体如下:
1. 通信产品进网认证(CTA)
从2017年7月1日起,进网测试费用在此前收费标准基础上,下调手机进网收费标准50%,具体以实际收费单为准。
2. 中国强制性产品认证(CCC)

证客君写在最后:新政策出台后,对企业而言是利好的消息。认证对于企业的重要性无需多言,此番变动使企业在认证这一环节上的成本将有所降低。
